免费、绿色、专业的手机游戏中心下载安装平台-3499手机游戏网
金铲铲之战是一款玩法非常有趣的自走棋策略冒险游戏,这款游戏采用最新的游戏引擎技术进行打造,玩家可以召唤各式英雄棋子,与他们一同踏上冒险之旅,不断挑战自己,完成各种游戏任务让自己变得更加强大。
时间:2025-03-23+ 阅读全文
金铲铲之战游戏中的玩法内容非常具有趣味性,游戏采用最真实的自走棋玩法,在这个游戏中玩家可以布置各种棋子,组建强大的阵容,并激活各种游戏羁绊效果,提升队伍的战斗实力,努力战胜对手获取游戏的胜利。
时间:2025-03-23+ 阅读全文
蛋仔派对游戏采用卡通美术风格进行打造,游戏以盲盒主题玩法进行游戏打造,玩家在游戏中将扮演可爱的蛋仔形象进行游戏,游戏提供了奔跑、跳跃、翻滚等控制操作,使用真实物理引擎,让角色动作更加生动自然。
时间:2025-03-23+ 阅读全文
崩坏星穹铁道是一款人气火爆的二次元回合制策略冒险游戏,这款游戏中的玩家将在游戏中扮演不同属性的角色,踏上一场充满挑战的冒险之旅,轻松与敌人展开激烈的战斗,游戏精心设计玩法多样,给玩家带来高品质的游戏画面和华丽的技能特效。
时间:2025-03-23+ 阅读全文
崩坏星穹铁道是一款非常不错的回合制策略冒险游戏,这款游戏采用高精度的3D游戏引擎技术进行游戏打造,游戏高品质的游戏画面表现,精致细腻的角色建模,唯美的二次元角色立绘,轻松给予玩家优质的游戏内容体验。
时间:2025-03-23+ 阅读全文
天地劫幽城再临是一款国风战棋二次元养成游戏,可玩性高剧情不错,可体验到高清画质的游戏画面,多人联机刷本的乐趣,魔幻的世界设定,个性的人物塑造,没有无脑打架的关卡,必须靠思路和策略的运用才能过关。
时间:2025-03-23+ 阅读全文
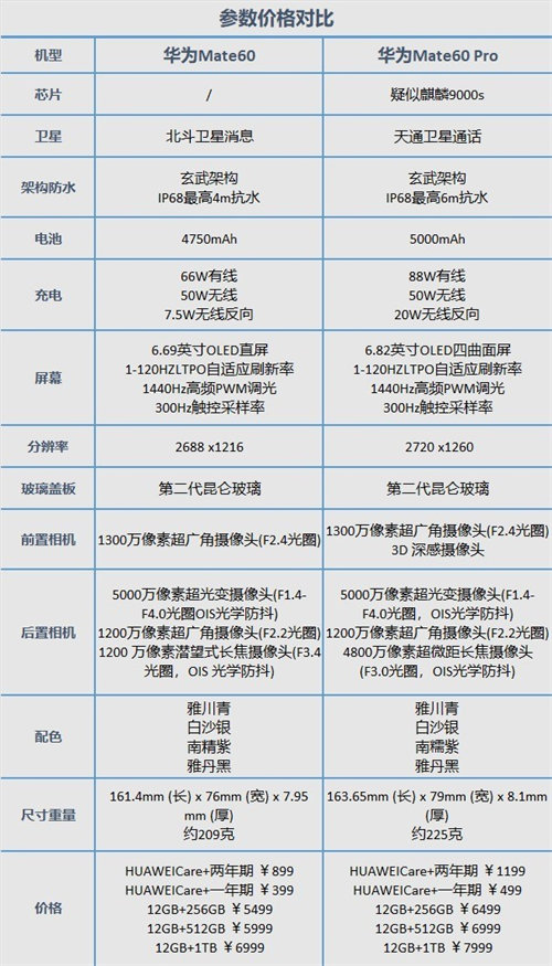
根据目前最新的消息,华为Mate60和Mate60 Pro都已经上架商城销,这两款手机在外观方面有一些差异,最明显的是Mate60取消了3D深感摄像头,只保留了1300万像素超广角摄像头,屏幕尺寸也有所变化,Mate60比Mate60 Pro体积略小一点,并且取消了卫星通话功能。
时间:2025-03-23+ 阅读全文
天地劫幽城再临是一款十分热门的战棋手游,有趣的玩法内容等你接触,为热爱武侠的玩家塑造一个奇幻的世界,在其中有丰富的武侠可收集和获取,具备动人心弦的剧情故事,还有拳拳到肉的打击感。
时间:2025-03-23+ 阅读全文
太空行动是一款年轻人都爱玩的狼人杀游戏,包含了猜疑、策略、合作等元素于一身,可活跃起周围的气氛,容易上手的玩法,规则也通俗易懂,只要游玩过一盘,就能大致知晓自己应该做什么,特别适合线下派对玩耍。
时间:2025-03-23+ 阅读全文
崩坏3是一款人气非常火爆的二次元动作ARPG手游,游戏采用全新游戏引擎打造,游戏呈现出高清画质和超高品质的游戏美术,为玩家带来更加沉浸式的游戏体验。
时间:2025-03-23+ 阅读全文
热门文章
更多推荐游戏
更多
其他软件|211.16M
其他软件|216.40M
其他软件|202.99M
其他软件|128.8MB
其他软件|1974.35M
其他软件|260.7M
其他软件|346.27M
其他软件|110.08M
其他软件|556.20M